Perspectives
Practical insights and opinions from agriculture and natural resources experts—brought to you by the Center for Sustaining Agriculture and Natural Resources.
Beyond the Biochar Hype—How to Decide if It’s Right for You
By Dani Gelardi, Washington State Department of Agriculture
In 2021 I finished my dissertation about the agronomic (yield, crop quality, soil fertility, cost), soil health (carbon, soil microbes), and societal (externalities, greenhouse gas emissions) impacts of using biochar as an agricultural soil amendment. Like many researchers during grad school, I was burnt out on my topic and never expected to write about biochar again. However, the people keep asking for more! To wrap up the WaSHI blog series on biochar, and to help you decide if biochar is right for you, I’ll summarize some big-picture takeaways from our previous articles and from my own research at UC Davis.
Takeaway #1: It’s complicated.
While the hype may have you believe that biochar is a universal cure-all, I hope our series has shown that there is much more nuance and complexity to the story. As Dr. Kristin Trippe perfectly described: The way a soil or a crop will respond to biochar application depends on what the biochar was made from (feedstock) and how the biochar was made (production conditions). Add in variables from the soil, cropping system, and climate, and you have yourself quite the experimental tangle!
Fortunately, as Kristin described, there are several new resources to help you select the right biochar for the right conditions to increase your chance of success (explore the resources and/or listen to Casey Vetch detail her decision- making process about what biochar to use and at what rate in Washington orchards). But before you use these tools or make your decisions, there’s an important question to ask: What does success even mean for your farm?
Takeaway #2: You’ll have the most success when you’ve pre-defined success.
While the biochar in Dr. Si Gao’s study provided multiple benefits in San Juan County, it’s important to remember that won’t happen for everyone in every condition. Biochar can provide many agricultural benefits (Figure 1), such as increased yields 1–4, soil fertility 5,6, or soil water retention 7,8. However, these benefits are not consistent across soil textures 9–12, and biochar types 13,14, and can be minor, short-lived, or nonexistent 15–20. The most consistent agricultural benefits have been observed in suboptimal agricultural soils 12,21,22, such as saline or sodic 23–25, contaminated 26,27, highly acidic 28, or low fertility soils 12. In fertile soils, temperate climates, and cropping systems with regular inputs of irrigation and fertilizer, biochar may deliver fewer agronomic improvements 19,23,28–31.

So, is your soil acidic? Then, as Dr. Claire Phillips and Dr. Kristin Trippe described, you may find great success in using a high pH biochar to neutralize the soil. But if you farm in the Umapine soil series (pH > 9!) near Kennewick, adding the same biochar would make your problem worse!
Do you have a fertilizer problem? In my own research, I tested seven biochars for their ability to retain nitrogen33–36. Because most biochar surfaces have a negative charge, they are great at attracting and retaining the positively charged ammonium ion (NH4+). In the cropping system I studied, however, nitrate (NO3–) is the primary nitrogen source. And because it’s negatively charged, biochar does little to retain it. So, are you fertilizing with ammonium? Perhaps biochar could improve your fertilizer use efficiency. But with nitrate? You may find less success.
If you have a clearly defined soil problem, there’s a good chance that the resources Kristin described could point you toward a solution. But perhaps you’re less interested in agronomic success, and instead motivated by mitigating climate change? Read on.
Takeaway #3: Biochar production sequesters carbon, even when the biochar is not added to soil.
An engineering professor once joked to me that, despite society’s technological advancements, our only bright idea for waste products is to “add them to concrete or put them in the soil.” While we might add biochar to soils for many positive and beneficial reasons, her joke emphasized that alternative options may also be worth exploring.
The global policy push to produce biochar stems largely from an interest in mitigating climate change37,38, as biochar production converts carbon from waste products (i.e., tree prunings, corn stover, almond shell) into more stable forms.39 Once the biochar is made, that carbon isn’t going anywhere for hundreds—maybe thousands—of years. Even if the biochar isn’t added to soils. Even if the biochar is landfilled! However, the economic feasibility of large-scale biochar production (and the desire to optimize potential co-benefits) requires viable secondary markets for the material38,40,41. This may bolster the addition of biochar to agricultural systems, even in soils that do not require conditioning.
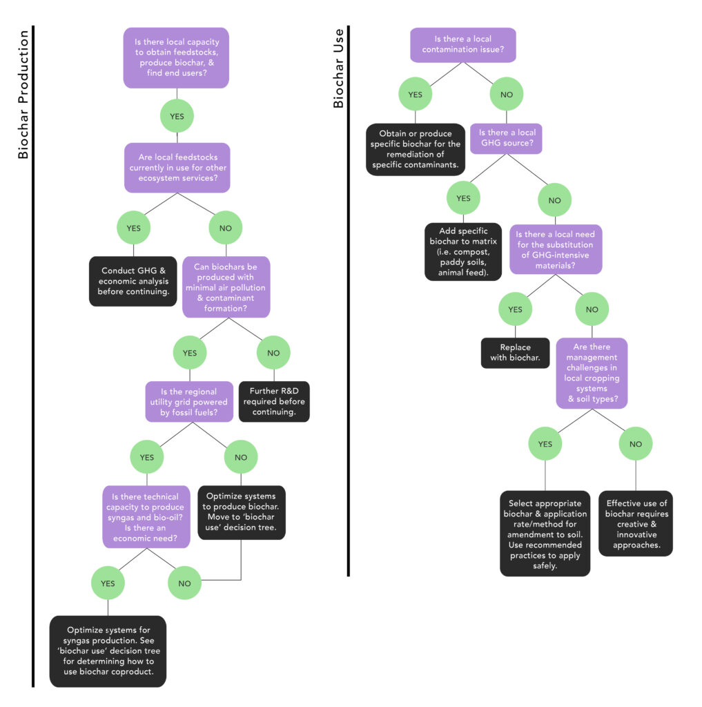
There are many alternatives to agriculture for biochar use, some of which may deliver greater societal benefits and at less cost 32. For example, biochar can be incredibly effective at removing contaminants from soils and water42–44, or at treating wastewater or stormwater45–48. My personal favorite is its role in replacing non-renewable, mining-intensive materials, such as peat in potting mix49–53, or odor control clays in cat litter or animal bedding54,55. For agriculture, biochar may play a huge role in reducing greenhouse gas emissions from composting operations, which has the dual benefits of “pre-loading” biochar with nutrients56,57. The below decision tree (Figure 2) was developed to help policymakers, biochar producers, and farmers decide if biochar should indeed be added to soils, or if another option may provide greater benefits.

Takeaway #4: Advanced planning can optimize benefits and minimize costs or unintended consequences.
Of course, there are other soil health benefits that biochar may provide. In my California field trials, not one of the seven biochars improved yield, soil moisture, or fertilizer use efficiency after three years36. However, in our slightly less fertile and more coarse soil, we saw a shift in the microbial community that indicated less environmental stress 34. We also saw an increase in permanganate oxidizable carbon, which may indicate a future increase in soil organic matter.
Though biochar is often described as a profitable climate change mitigation strategy due to its potential to increase yield and farmer income, my results, and many other economic analyses, suggest otherwise 58,59 due to high biochar pricing 60,61, widely variable biochar pricing 59 or the inconsistent delivery of benefits 61,62. This brings up an important question about who should pay for the biochar. In Si’s study, perhaps the yield increase would be enough to entice a farmer to pay the price per acre to buy and apply biochar. In my study, however, a farmer may be frustrated to see no agronomic improvements after three years. If you are using biochar to solve a specific issue, it’s possible the cost would be worth it. But if you’re more interested in global soil health improvements, or in “doing your part,” consider taking advantage of new incentives63 or subsidies to offset the private costs of providing those public benefits.
Regardless of what biochar you choose, for what purpose, and who pays for it, care should be taken to minimize potential consequences64. While making biochar, there are many strategies to reduce air pollution or the development of toxins in the biochar like heavy metals, dioxins, or polycyclic aromatic hydrocarbons (PAHs): never use feedstocks from construction and demolition, which may contain treated woods or other chemicals; make sure your feedstock is dry, as moisture leads to incomplete combustion and PAH formation; consider rinsing or aging the final product before application, to remove excess soluble salts and chemicals. When applying biochar, it’s essential to minimize the potential that you, farmworkers, or neighboring farm communities will inhale the material: wet the biochar before applying; do not apply on a windy day; wear the appropriate protective equipment. See Figure 3 for details of the dos and don’ts of biochar application.
Figure 3
Practices that are recommended (top) and not recommended (bottom) for the application of biochar. Adapted from Gelardi et al. (2019) 64and Gelardi and Parikh (2021) 32
RECOMMENDED
Here, biochar is applied to the field at 40% moisture content (a), using a subsurface banding technique (b) in which biochar is immediately covered by soil (c) so it is less likely to pollute air or water during wind- or rain-driven erosion. The worker is protected with a respirator, gloves, and goggles.


NOT RECOMMENDED
Here, biochar is applied at 0% moisture content (d), on a windy day (e), and left on the soil surface where it became airborne (f). The worker (Me! Before I knew any better ☹) is unprotected, and has biochar on her eyes, nose, and mouth.


(1) MacCarthy, D. S.; Darko, E.; Nartey, E. K.; Adiku, S. G. K.; Tettey, A. Integrating Biochar and Inorganic Fertilizer Improves Productivity and Profitability of Irrigated Rice in Ghana, West Africa. Agronomy 2020, 10 (6), 1–23. https://doi.org/10.3390/agronomy10060904.
(2) Nan, Q.; Wang, C.; Wang, H.; Yi, Q.; Liang, B.; Xu, J.; Wu, W. Biochar Drives Microbially-Mediated Rice Production by Increasing Soil Carbon. J. Hazard. Mater. 2020, 387. https://doi.org/10.1016/j.jhazmat.2019.121680.
(3) Solaiman, Z. M.; Shafi, M. I.; Beamont, E.; Anawar, H. M. Poultry Litter Biochar Increases Mycorrhizal Colonisation, Soil Fertility and Cucumber Yield in a Fertigation System on Sandy Soil. Agric. Switz. 2020, 10 (10), 1–14. https://doi.org/10.3390/agriculture10100480.
(4) Schmidt, H.-P.; Kammann, C.; Hagemann, N.; Leifeld, J.; Bucheli, T. D.; Sánchez Monedero, M. A.; Cayuela, M. L. Biochar in Agriculture – A Systematic Review of 26 Global Meta-Analyses. GCB Bioenergy 2021, 13 (11), 1708–1730. https://doi.org/10.1111/gcbb.12889.
(5) Pandit, N. R.; Mulder, J.; Hale, S. E.; Zimmerman, A. R.; Pandit, B. H.; Cornelissen, G. Multi-Year Double Cropping Biochar Field Trials in Nepal: Finding the Optimal Biochar Dose through Agronomic Trials and Cost-Benefit Analysis. Sci. Total Environ. 2018, 637–638, 1333–1341. https://doi.org/10.1016/j.scitotenv.2018.05.107.
(6) Omara, P.; Aula, L.; Oyebiyi, F. B.; Eickhof, E. M.; Carpenter, J.; Raun, W. R. Biochar Application in Combination with Inorganic Nitrogen Improves Maize Grain Yield, Nitrogen Uptake, and Use Efficiency in Temperate Soils. Agronomy 2020, 10 (9). https://doi.org/10.3390/agronomy10091241.
(7) Kerré, B.; Willaert, B.; Cornelis, Y.; Smolders, E. Long-Term Presence of Charcoal Increases Maize Yield in Belgium Due to Increased Soil Water Availability. Eur. J. Agron. 2017, 91 (September), 10–15. https://doi.org/10.1016/j.eja.2017.09.003.
(8) Madari, B. E.; Silva, M. A. S.; Carvalho, M. T. M.; Maia, A. H. N.; Petter, F. A.; Santos, J. L. S.; Tsai, S. M.; Leal, W. G. O.; Zeviani, W. M. Properties of a Sandy Clay Loam Haplic Ferralsol and Soybean Grain Yield in a Five-Year Field Trial as Affected by Biochar Amendment. Geoderma 2017, 305 (June 2016), 100–112. https://doi.org/10.1016/j.geoderma.2017.05.029.
(9) Andrews, S. S.; Mitchell, J. P.; Mancinelli, R.; Karlen, D. L.; Hartz, T. K.; Horwath, W. R.; Pettygrove, G. S.; Scow, K. M.; Munk, D. S. On-Farm Assessment of Soil Quality in California’s Central Valley. Agron. J. 2002, 94 (1), 12–23. https://doi.org/10.2134/agronj2002.0012.
(10) Cornelissen, G.; Martinsen, V.; Shitumbanuma, V.; Alling, V.; Breedveld, G.; Rutherford, D.; Sparrevik, M.; Hale, S.; Obia, A.; Mulder, J. Biochar Effect on Maize Yield and Soil Characteristics in Five Conservation Farming Sites in Zambia. Agronomy 2013, 3 (2), 256–274. https://doi.org/10.3390/agronomy3020256.
(11) Blanco-Canqui, H. Biochar and Soil Physical Properties. Soil Sci. Soc. Am. J. 2017, 81 (4), 687–711. https://doi.org/10.2136/sssaj2017.01.0017.
(12) Jeffery, S.; Abalos, D.; Prodana, M.; Bastos, A. C.; van Groenigen, J. W.; Hungate, B. A.; Verheijen, F. Biochar Boosts Tropical but Not Temperate Crop Yields. Environ. Res. Lett. 2017, 12 (5), 053001. https://doi.org/10.1088/1748-9326/aa67bd.
(13) Ding, Y.; Liu, Y.; Liu, S.; Li, Z.; Tan, X.; Huang, X.; Zeng, G.; Zhou, L.; Zheng, B. Biochar to Improve Soil Fertility. A Review. Agron. Sustain. Dev. 2016, 36 (2). https://doi.org/10.1007/s13593-016-0372-z.
(14) Hassan, M.; Liu, Y.; Naidu, R.; Parikh, S. J.; Du, J.; Qi, F.; Willett, I. R. Influences of Feedstock Sources and Pyrolysis Temperature on the Properties of Biochar and Functionality as Adsorbents: A Meta-Analysis. Sci. Total Environ. 2020, 744, 140714. https://doi.org/10.1016/j.scitotenv.2020.140714.
(15) Jones, K.; Ramakrishnan, G.; Uchimiya, M.; Orlov, A. New Applications of X-Ray Tomography in Pyrolysis of Biomass: Biochar Imaging. Energy Fuels 2015, 29 (3), 1628–1634. https://doi.org/10.1021/ef5027604.
(16) Nelissen, V.; Ruysschaert, G.; Manka’Abusi, D.; D’Hose, T.; De Beuf, K.; Al-Barri, B.; Cornelis, W.; Boeckx, P. Impact of a Woody Biochar on Properties of a Sandy Loam Soil and Spring Barley during a Two-Year Field Experiment. Eur. J. Agron. 2015, 62, 65–78. https://doi.org/10.1016/j.eja.2014.09.006.
(17) Marks, E. A. N.; Mattana, S.; Alcañiz, J. M.; Pérez-Herrero, E.; Domene, X. Gasifier Biochar Effects on Nutrient Availability, Organic Matter Mineralization, and Soil Fauna Activity in a Multi-Year Mediterranean Trial. Agric. Ecosyst. Environ. 2016, 215, 30–39. https://doi.org/10.1016/j.agee.2015.09.004.
(18) Griffin, D. E.; Wang, D.; Parikh, S. J.; Scow, K. M. Short-Lived Effects of Walnut Shell Biochar on Soils and Crop Yields in a Long-Term Field Experiment. Agric. Ecosyst. Environ. 2017, 236, 21–29. https://doi.org/10.1016/j.agee.2016.11.002.
(19) McDonald, M. R.; Bakker, C.; Motior, M. R. Evaluation of Wood Biochar and Compost Soil Amendment on Cabbage Yield and Quality. Can. J. Plant Sci. 2019, 99 (5), 624–638. https://doi.org/10.1139/cjps-2018-0122.
(20) Sadowska, U.; Domagała-Świątkiewicz, I.; Żabiński, A. Biochar and Its Effects on Plant–Soil Macronutrient Cycling during a Three-Year Field Trial on Sandy Soil with Peppermint (Mentha Piperita L.). Part I: Yield and Macro Element Content in Soil and Plant Biomass. Agronomy 2020, 10 (12), 1950. https://doi.org/10.3390/agronomy10121950.
(21) Yu, H.; Zou, W.; Chen, J.; Chen, H.; Yu, Z.; Huang, J.; Tang, H.; Wei, X.; Gao, B. Biochar Amendment Improves Crop Production in Problem Soils: A Review. J. Environ. Manage. 2019, 232 (May 2018), 8–21. https://doi.org/10.1016/j.jenvman.2018.10.117.
(22) Joseph, S.; Cowie, A. L.; Van Zwieten, L.; Bolan, N.; Budai, A.; Buss, W.; Cayuela, M. L.; Graber, E. R.; Ippolito, J. A.; Kuzyakov, Y.; Luo, Y.; Ok, Y. S.; Palansooriya, K. N.; Shepherd, J.; Stephens, S.; Weng, Z. (Han); Lehmann, J. How Biochar Works, and When It Doesn’t: A Review of Mechanisms Controlling Soil and Plant Responses to Biochar. GCB Bioenergy 2021, 13 (11), 1731–1764. https://doi.org/10.1111/gcbb.12885.
(23) Akhtar, S. S.; Andersen, M. N.; Liu, F. Biochar Mitigates Salinity Stress in Potato. J. Agron. Crop Sci. 2015, 201 (5), 368–378. https://doi.org/10.1111/jac.12132.
(24) Mahmoud, E.; El-Beshbeshy, T.; El-Kader, N. A.; El Shal, R.; Khalafallah, N. Impacts of Biochar Application on Soil Fertility, Plant Nutrients Uptake and Maize (Zea Mays L.) Yield in Saline Sodic Soil. Arab. J. Geosci. 2019, 12 (23). https://doi.org/10.1007/s12517-019-4937-4.
(25) Sun, Y. peng; Yang, J. song; Yao, R. jiang; Chen, X. bing; Wang, X. ping. Biochar and Fulvic Acid Amendments Mitigate Negative Effects of Coastal Saline Soil and Improve Crop Yields in a Three Year Field Trial. Sci. Rep. 2020, 10 (1), 1–12. https://doi.org/10.1038/s41598-020-65730-6.
(26) Beesley, L.; Moreno-Jiménez, E.; Gomez-Eyles, J. L. Effects of Biochar and Greenwaste Compost Amendments on Mobility, Bioavailability and Toxicity of Inorganic and Organic Contaminants in a Multi-Element Polluted Soil. Environ. Pollut. 2010, 158 (6), 2282–2287. https://doi.org/10.1016/j.envpol.2010.02.003.
(27) Almaroai, Y. A.; Eissa, M. A. Effect of Biochar on Yield and Quality of Tomato Grown on a Metal-Contaminated Soil. Sci. Hortic. 2020, 265 (August 2019), 109210. https://doi.org/10.1016/j.scienta.2020.109210.
(28) Jeffery, S.; Verheijen, F. G. A.; van der Velde, M.; Bastos, A. C. A Quantitative Review of the Effects of Biochar Application to Soils on Crop Productivity Using Meta-Analysis. Agric. Ecosyst. Environ. 2011, 144 (1), 175–187. https://doi.org/10.1016/j.agee.2011.08.015.
(29) Liu, X.; Zhou, J.; Chi, Z.; Zheng, J.; Li, L.; Zhang, X.; Zheng, J.; Cheng, K.; Bian, R.; Pan, G. Biochar Provided Limited Benefits for Rice Yield and Greenhouse Gas Mitigation Six Years Following an Amendment in a Fertile Rice Paddy. Catena 2019, 179. https://doi.org/10.1016/j.catena.2019.03.033.
(30) Oladele, S. O. Changes in Physicochemical Properties and Quality Index of an Alfisol after Three Years of Rice Husk Biochar Amendment in Rainfed Rice – Maize Cropping Sequence. Geoderma 2019, 353 (June), 359–371. https://doi.org/10.1016/j.geoderma.2019.06.038.
(31) Lehmann, J.; Cowie, A.; Masiello, C. A.; Kammann, C.; Woolf, D.; Amonette, J. E.; Cayuela, M. L.; Camps-Arbestain, M.; Whitman, T. Biochar in Climate Change Mitigation. Nat. Geosci. 2021, 14 (12), 883–892. https://doi.org/10.1038/s41561-021-00852-8.
(32) Gelardi, D. L.; Parikh, S. J. Soils and beyond: Optimizing Sustainability Opportunities for Biochar. Sustainability 2021, 13 (18). https://doi.org/10.3390/su131810079.
(33) Gelardi, D. L.; Ainuddin, I. H.; Rippner, D. A.; Patiño, J. E.; Najm, M. A.; Parikh, S. J. Biochar Alters Hydraulic Conductivity and Impacts Nutrient Leaching in Two Agricultural Soils. SOIL 2021, 7 (2), 811–825. https://doi.org/10.5194/soil-7-811-2021.
(34) Gelardi, D. L.; Rath, D.; Barbour, A.; Scow, K. M.; Geisseler, D.; Parikh, S. J. Biochar Influences Soil Health but Not Yield in 3-Year Processing Tomato Field Trials. Soil Sci. Soc. Am. J. 2024, 88 (4), 1386–1404. https://doi.org/10.1002/saj2.20699.
(35) Zhang, M.; Song, G.; Gelardi, D. L.; Huang, L.; Khan, E.; Parikh, S. J.; Ok, Y. S.; Song, G.; Gelardi, D. L.; Huang, L.; Khan, E.; Parikh, S. J.; Ok, Y. S. Evaluating Biochar and Its Modifications for the Removal of Ammonium, Nitrate, and Phosphate in Water. Water Res. 2020, Preprint. https://doi.org/10.1016/j.watres.2020.116303.
(36) Gelardi, D. L. Multiscale Evaluation of Biochar for the Delivery of Agronomic and Soil Health Benefits in California, UC Davis, 2021. https://escholarship.org/uc/item/9mh6t14w (accessed 2024-08-12).
(37) De Coninck, H.; Revi, A.; Babiker, M.; Bertoldi, P.; Buckeridge, M.; Cartwright, A.; Dong, W.; Ford, J.; Fuss, S.; Hourcade, J.-C.; Ley, D.; Mechler, R.; Newman, P.; Revokatova, A.; Schultz, S.; Steg, L.; Sugiyama, T. Strengthening and Implementing the Global Response. In Global warming of 1.5°C. An IPCC Special Report on the impacts of global warming of 1.5°C above pre-industrial levels and related global greenhouse gas emission pathways, in the context of strengthening the global response to the threat of climate change; Masson-Delmotte, V., Zhai, P., Pörtner, H. O., Roberts, D., Skea, J., Shukla, P. R., Pirani, A., Moufouma-Okia, W., Péan, C., Pidcock, R., Connors, S., Matthews, J. B. R., Chen, Y., Zhou, X., Gomis, M. I., Lonnoy, E., Maycock, T., Tignor, M., Waterfield, T., Eds.; 2018.
(38) European University Institute; Verde, S. F.; Chiaramonti, D. The Biochar System in the EU: The Pieces Are Falling into Place, but Key Policy Questions Remain. 2021. https://doi.org/10.2870/40598.
(39) Lehmann, J.; Joseph, S. Biochar for Environmental Management: An Introduction. In Biochar for environmental management: science, technology, and implementation; 2015.
(40) Bach, M.; Wilske, B.; Breuer, L. Current Economic Obstacles to Biochar Use in Agriculture and Climate Change Mitigation. Carbon Manag. 2016, 7 (3–4), 183–190. https://doi.org/10.1080/17583004.2016.1213608.
(41) Thengane, S. K.; Kung, K.; Hunt, J.; Gilani, H. R.; Lim, C. J.; Sokhansanj, S.; Sanchez, D. L. Market Prospects for Biochar Production and Application in California. Biofuels Bioprod. Biorefining 2021, 15 (6), 1802–1819. https://doi.org/10.1002/bbb.2280.
(42) O’Connor, D.; Peng, T.; Zhang, J.; Tsang, D. C. W.; Alessi, D. S.; Shen, Z.; Bolan, N. S.; Hou, D. Biochar Application for the Remediation of Heavy Metal Polluted Land: A Review of in Situ Field Trials. Sci. Total Environ. 2018, 619–620, 815–826. https://doi.org/10.1016/j.scitotenv.2017.11.132.
(43) Wang, Y.; Wang, H.-S.; Tang, C.-S.; Gu, K.; Shi, B. Remediation of Heavy-Metal-Contaminated Soils by Biochar: A Review. Environ. Geotech. 2020, 0 (0), 1–14. https://doi.org/10.1680/jenge.18.00091.
(44) Ahmad, M.; Rajapaksha, A. U.; Lim, J. E.; Zhang, M.; Bolan, N.; Mohan, D.; Vithanage, M.; Lee, S. S.; Ok, Y. S. Biochar as a Sorbent for Contaminant Management in Soil and Water: A Review; 2014; Vol. 99. https://doi.org/10.1016/j.chemosphere.2013.10.071.
(45) Yang, H.; Ye, S.; Zeng, Z.; Zeng, G.; Tan, X.; Xiao, R.; Wang, J.; Song, B.; Du, L.; Qin, M.; Yang, Y.; Xu, F. Utilization of Biochar for Resource Recovery from Water: A Review. Chem. Eng. J. 2020, 397 (October). https://doi.org/10.1016/j.cej.2020.125502.
(46) Kamali, M.; Appels, L.; Kwon, E. E.; Aminabhavi, T. M.; Dewil, R. Biochar in Water and Wastewater Treatment – a Sustainability Assessment. Chem. Eng. J. 2021, 420 (P1), 129946. https://doi.org/10.1016/j.cej.2021.129946.
(47) Siddiq, M. O.; Tawabini, B.; Kirmizakis, P.; Kalderis, D.; Ntarlagiannis, D.; Soupios, P. Combining Geophysics and Material Science for Environmental Remediation: Real-Time Monitoring of Fe-Biochar Arsenic Wastewater Treatment. Chemosphere 2021, 284 (December 2020), 1–5. https://doi.org/10.1016/j.chemosphere.2021.131390.
(48) Gopinath, A.; Divyapriya, G.; Srivastava, V.; Laiju, A. R.; Nidheesh, P. V.; Kumar, M. S. Conversion of Sewage Sludge into Biochar: A Potential Resource in Water and Wastewater Treatment. Environ. Res. 2021, 194 (May 2020), 110656. https://doi.org/10.1016/j.envres.2020.110656.
(49) Nemati, M. R.; Simard, F.; Fortin, J.-P.; Beaudoin, J. Potential Use of Biochar in Growing Media. Vadose Zone J. 2015, 14 (6). https://doi.org/10.2136/vzj2014.06.0074.
(50) Headlee, W. L.; Brewer, C. E.; Hall, R. B. Biochar as a Substitute for Vermiculite in Potting Mix for Hybrid Poplar. Bioenergy Res. 2014, 7 (1), 120–131. https://doi.org/10.1007/s12155-013-9355-y.
(51) Margenot, A. J.; Gri, D. E.; Alves, B. S. Q.; Rippner, D. A.; Li, C.; Parikh, S. J. Substitution of Peat Moss with Softwood Biochar for Soil-Free Marigold Growth. Ind. Crops Prod. 2018, 112 (November 2017), 160–169. https://doi.org/10.1016/j.indcrop.2017.10.053.
(52) Yan, J.; Yu, P.; Liu, C.; Li, Q.; Gu, M. Replacing Peat Moss with Mixed Hardwood Biochar as Container Substrates to Produce Five Types of Mint (Mentha Spp.). Ind. Crops Prod. 2020, 155 (May), 112820. https://doi.org/10.1016/j.indcrop.2020.112820.
(53) Fryda, L.; Visser, R.; Schmidt, J. Biochar Replaces Peat in Horticulture: Environmental Impact Assessment of Combined Biochar & Bioenergy Production. Detritus 2019, 5 (March), 132–149. https://doi.org/10.31025/2611-4135/2019.13778.
(54) Vaughn, S. F.; Winkler-Moser, J. K.; Berhow, M. A.; Byars, J. A.; Liu, S. X.; Jackson, M. A.; Peterson, S. C.; Eller, F. J. An Odor-Reducing, Low Dust-Forming, Clumping Cat Litter Produced from Eastern Red Cedar (Juniperus Virginiana L.) Wood Fibers and Biochar1. Ind. Crops Prod. 2020, 147 (August 2019). https://doi.org/10.1016/j.indcrop.2020.112224.
(55) Flores, K. R.; Fahrenholz, A.; Grimes, J. L. Effect of Pellet Quality and Biochar Litter Amendment on Male Turkey Performance. Poult. Sci. 2021, 100 (4), 101002. https://doi.org/10.1016/j.psj.2021.01.025.
(56) Sanchez-Monedero, M. A.; Cayuela, M. L.; Roig, A.; Jindo, K.; Mondini, C.; Bolan, N. Role of Biochar as an Additive in Organic Waste Composting. Bioresour. Technol. 2018, 247 (July 2017), 1155–1164. https://doi.org/10.1016/j.biortech.2017.09.193.
(57) Hagemann, N.; Kammann, C. I.; Schmidt, H. P.; Kappler, A.; Behrens, S. Nitrate Capture and Slow Release in Biochar Amended Compost and Soil. PLoS ONE 2017, 12 (2), 1–16. https://doi.org/10.1371/journal.pone.0171214.
(58) Dokoohaki, H.; Miguez, F. E.; Laird, D.; Dumortier, J. Where Should We Apply Biochar? Environ. Res. Lett. 2019, 14 (4), 044005. https://doi.org/10.1088/1748-9326/aafcf0.
(59) Campion, L.; Bekchanova, M.; Malina, R.; Kuppens, T. The Costs and Benefits of Biochar Production and Use: A Systematic Review. J. Clean. Prod. 2023, 408, 137138. https://doi.org/10.1016/j.jclepro.2023.137138.
(60) Vochozka, M.; Maroušková, A.; Váchal, J.; Straková, J. Biochar Pricing Hampers Biochar Farming. Clean Technol. Environ. Policy 2016, 18 (4), 1225–1231. https://doi.org/10.1007/s10098-016-1113-3.
(61) Latawiec, A. E.; Koryś, A.; Koryś, K. A.; Kuboń, M.; Sadowska, U.; Gliniak, M.; Sikora, J.; Drosik, A.; Niemiec, M.; Klimek-Kopyra, A.; Sporysz, M.; Usowicz, B.; Medeiros, B. Economic Analysis of Biochar Use in Soybean Production in Poland. Agronomy 2021, 11 (11), 2108. https://doi.org/10.3390/agronomy11112108.
(62) Dickinson, D.; Balduccio, L.; Buysse, J.; Ronsse, F.; van Huylenbroeck, G.; Prins, W. Cost-Benefit Analysis of Using Biochar to Improve Cereals Agriculture. GCB Bioenergy 2015, 7 (4), 850–864. https://doi.org/10.1111/gcbb.12180.
(63) Natural Resources Conservation Service (NRCS). Conservation Practice Standard: Soil Carbon Amendment 336; Conservation Practice Standard 336-CPS-1; United States Department of Agriculture (USDA), 2022. https://www.nrcs.usda.gov/sites/default/files/2022-11/336-NHCP-CPS-Soil-Carbon-Amendment-2022.pdf.
(64) Gelardi, D. L.; Li, C.; Parikh, S. J. An Emerging Environmental Concern: Biochar-Induced Dust Emissions and Their Potentially Toxic Properties. Sci. Total Environ. 2019, 678, 813–820. https://doi.org/10.1016/j.scitotenv.2019.05.007.
This article was originally published by the Washington Soil Health Initiative. For more information and resources on soil health, visit the WaSHI website and subscribe to the WaSHI newsletter.
Comments